折叠
微信扫码
扫描二维码访问手机站
用户中心
电话号码
电话
暂无热线电话
展开
返回顶部
登录
注册
设为首页
收藏本站
简繁切换
网站首页
活动风采
保险那些事
榜样力量
健康管理
商人智慧
教育培训
阿姜的成长
民宿攻略
联系我们
网站首页
>
教育培训
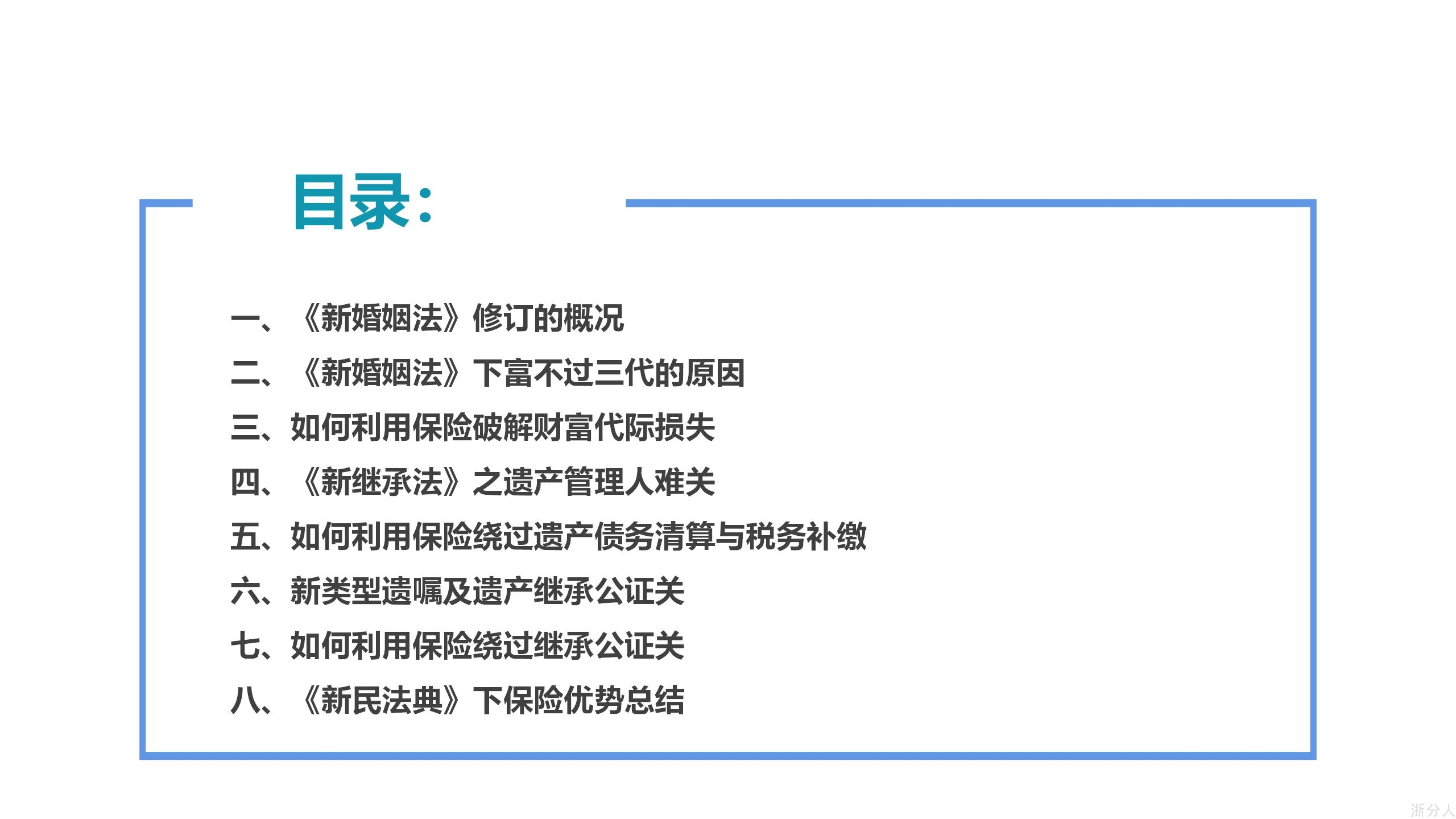
新民法典下看保单功能优势
分享到:
点击次数:548
更新时间:2020年09月11日19:45:56
【
打印此页
】
【
关闭
】
上一条:
女明星妈妈被撞身亡,车险不赔医保不报,酒驾害人害己!
下一条:
常见食物嘌呤含量一览表:哪些痛风能吃哪些不能吃,帮你找到了
发表评论
查看评论
文明上网理性发言,请遵守评论服务协议。
首页
上一页
下一页
尾页